2020年10月公示的环东海域新城琼头外侧海域生态修复工程(施工)(第三次公告)施工招标:开展全过程工程总咨询师、全过程专业咨询工程师和全过程工程项目管理师全过程系列高端研修认证2021年度培训中心免费成员简章
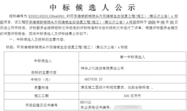
其A标段招标控制价为48332万元,而中标单位的中标价仅为485万元;
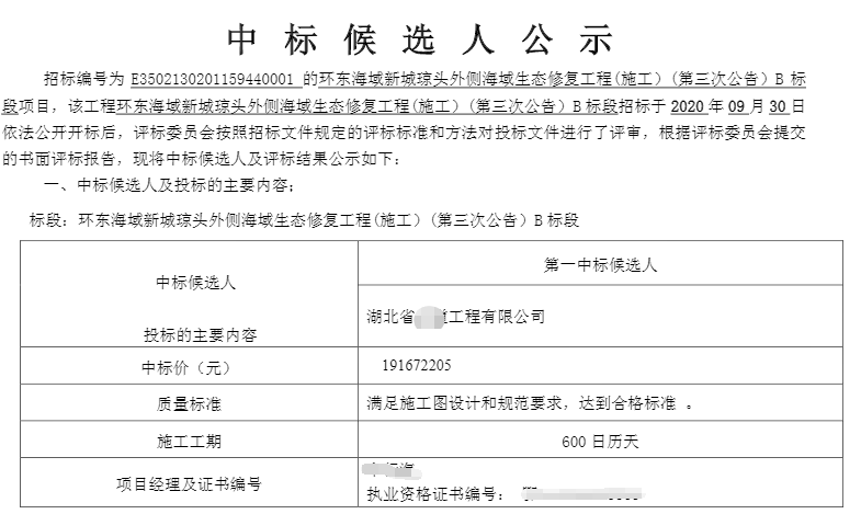
其B标段招标控制价为62638万元,中标单位的中标价为19167万元。
B标段某施工单位被评为中标候选人后,因无正当理由不与招标人订立合同,直接导致该项目重新招标,严重延误项目建设工期(该项目为市重点工程),项目进展延滞长达二个月,被列入厦门市建筑市场“黑名单”,招标人已没收其投标保证金80万元。
A标段中标候选人在本次投标过程中存在工作疏忽,递交的投标文件的报价与实际要进行的报价存在重大偏差,导致了中标价比招标控制价相差十万八千里的乌龙事件,并直接导致该重点工程建设进展延滞,被列入厦门市建筑市场“黑名单”。

B标段:

2020年9月30日环东海域新城琼头外侧海域生态修复工程B标段于2020年9月30日开标,该工程招标控制价6.26亿元,采用最低价中标法确定中标人,湖北XX工程有限公司以1.9亿元中标。
2020年11月12日招标人发出中标通知书,并约谈中标人湖北XX工程有限公司,该公司多次承诺将按照招标文件规定按时履约。
中标通知书发出三十日后湖北XX工程有限公司无正当理由不与招标人订立合同,直接导致项目重新招标,招标人已没收其投标保证金80万元。
2021年4月22日厦门市建设局官网通报,将湖北XX工程有限公司列入厦门市建筑市场“黑名单”
相关官网通报截图:


A标段:
2020年10月公示的环东海域新城琼头外侧海域生态修复工程(施工)(第三次公告)施工招标,其A标段招标控制价为48332万元,而中标单位的中标价仅为485万元。


重新公示的信息显示,中标候选人在本次投标过程中存在工作疏忽,递交的投标文件的报价与实际要进行的报价存在重大偏差,这才导致了中标价比招标控制价相差十万八千里的乌龙事件。


相关官网通报截图:

以上内容来源于网络收集整理,如有侵权请联系客服