
在中国恒大集团董事局主席许家印喊出“到期财富产品要尽早全部兑付”之后,恒大财富给出了一份兑付方案。
近日,恒大财富被爆无法兑付,引发投资者担忧。
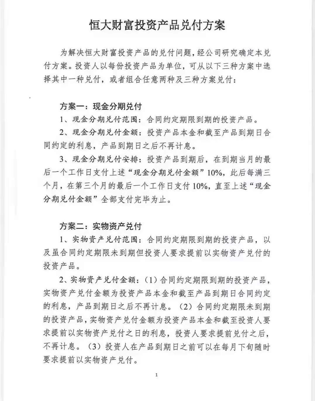
9月13日,据财联社报道,为解决恒大财富投资产品兑付问题,恒大方面已公布三种兑付方案供投资者选择。三种方案分别为:现金分期兑付、实物资产兑付、冲抵购房尾款兑付,投资者可从三种方案中选择其中一种兑付,或者组合任意两种及三种方案兑付。
公开资料显示,恒大金融财富管理(深圳)有限公司成立于2015年,由恒大集团全资持股。总部位于深圳,是依托恒大集团的品牌背书和产业为背景,立足深圳,辐射全国,以财富管理咨询、基金管理及销售、社区金融为特色的发展战略,致力于为高净值人士提供财富管理服务。
恒大出台理财产品兑付方案:
分期支付或以当地恒大房产抵偿
9月13日,澎湃新闻从若干名投资者处了解到,恒大财富的兑付方案分为三种,包括现金分期兑付、实物资产兑付和冲抵购房尾款兑付。
澎湃新闻在这份兑付方案中看到,现金分期兑付的范围是合同预定期限到期的投资产品。现金分期兑付安排为:投资产品到期后,在到期当月的最后一个工作日支付“现金分期兑付金额”的10%,此后每满三个月,在第三个月的最后一个工作日支付10%,直至“现金分期兑付金额”全部支付完毕为止。
方案二为实物资产兑付。实物资产的兑付范围包括:合同约定期限到期的投资产品,以及虽然合同约定期限未到期但投资人要求提前以实物资产兑付的投资产品。实物资产兑付金额为:合同的定期限到期的投资产品,实物资产支付金额为投资产品本金和截至产品到期日合同约定的利息,产品到期日之后不再计息;合同约定期限未到期的投资产品,实物资产兑付金额为投资产品本金和截至投资人要求提前以实物资产兑付之日的利息,投资人要求提前兑付之后,不再计息;投资人在产品到期日之前可以在每月下旬随时要求提前以实物资产兑付。
在用于兑付的实物资产方面,恒大提出各地区公司必须提供所有可兑付的实物资产供投资人选择。投资人按照购买投资产品的投资顾问所在省份(或直辖市),选择该属地省份(或直辖市)的实物资产兑付;投资人购买投资产品时没有投资顾问的,按照投资人身份证地址所属省份(或直辖市),选择该属地省份(或直辖市)的实物资产兑付。
用于兑付投资产品的各物业类型价格优惠政策如下:若选择住宅类型,在现行销售发文价基础上,享受基础9折优惠后,再额外给予8折优惠(不计任何付款方式折扣优惠)。
公寓和写字楼方面,在现行销售发文价基础上,享受基础9折优惠后,再额外给予6折优惠(不再计任何付款方式折扣优惠)。
商铺及车位方面,在现行销售发文价基础上,享受基础8折优惠后,再额外给予6折优惠(不再计任何付款方式折扣优惠)。
在实物资产兑付节奏安排方面,恒大在每月下旬办理实物资产兑付工作,采取集中登记、线上集中选房的方式,确保实物资产兑付的公平公正。
方案三为冲抵购房尾款兑付。方案显示,购房尾款是指在9月12日24时前已认购的任意恒大楼盘房屋的未付清尾款。
冲抵兑付金额方面,合同约定期限到期的投资产品,冲抵兑付金额为投资产品本金和截至产品到期日合同约定的利息,产品到期日之后不再计息;合同约定期限未到期的投资产品,冲抵兑付金额为投资产品本金和截至投资人要求提前以冲抵购房尾款兑付之日的利息,投资人要求提前兑付之后,不再计息。投资人可以使用全部或部分“冲抵兑付金额”冲抵本人或他人的购房尾款。
对于方案二和方案三的操作细则会另行公布。
但有投资者对澎湃新闻称,他看到了这份兑付方案之后表示无法接受,按照他的想法,希望本息可以一次性兑付,不接受分期兑付和实物兑付。
原文如下:



许家印:恒大财富的投资者不能一无所有
9月10日,恒大集团董事局主席许家印在恒大财富专题会上进行了回应,据国内媒体报道,许家印在恒大财富专题会上表示,要确保所有到期的财富产品尽早全部兑付,一分钱都不能少。
许家印说,我可以一无所有,但恒大财富的投资者不能一无所有!兑付过程中,一定做到公平公正,不允许任何人搞特殊化,以前没有发生过、今后也绝不会发生,要按既定的兑付方案千方百计争取比计划提早兑付。
彼时恒大财富公布的兑付方案为:本金10万元以下的到期兑付;本金10万元的投资者,到期兑付5万,一年后再兑付5万;本金10万-30万元的,到期后不兑付,次年兑付30%,第三年兑付30%,第四年兑付40%;本金30万以上的,到期不兑付,次年兑付10%,第三年兑付20%,第四年兑付30%,第五年兑付40%;机构投资者到期不兑付,与本金30万以上兑付政策相同。
但这一兑付方案并未获取投资者认可,9月12日晚间,来自多地的数百名投资者前往中国恒大集团总部所在地深圳卓越后海中心,要求企业制定新的兑付方案,为恒大制造了巨大压力。于是,这份新的对付方案“应运而生”。

不过,有业内人士向观察者网分析称,新的兑付方案同样问题颇多,首先现金兑付方式周期太长;其次,以房抵债的方式则增加了新的风险,尽管恒大刚刚签署了“保交楼”军令状,但真实情况却是,由于拖欠工程款,企业全国范围在建项目仍普遍处于停工状态;第三种兑付方案则由于条件苛刻,市面上“已购恒大房屋尚未付尾款”的情况较少。
上述人士补充道,对于恒大自身而言倒也无可厚非,因为该理财产品主要波及人群为企业员工,影响力远不及地产项目停工。所以恒大目前第一要务仍是去库存、促回款,恒大财富的兑付方式也可以看出,后两种方案都在帮助地产去库存。
据了解,在恒大财富兑付危机爆发之前,9月1日,中国恒大举行了“保交楼”军令状签署大会,许家印出现在签署大会上。中国恒大八名副总裁率八大保交楼专项工作组,恒大地产旗下各省公司董事长率班子成员、项目总,共同签署了“保交楼”军令状。
中报数据显示,截至2021年6月30日,中国恒大一年内到期的短期负债为2400.49亿元,相比2020年底减少28.45%;同期现金及现金等值物仅867.72亿元,相比2020年底减少45.34%,在手现金难以覆盖短期负债。
恒大佛山南海这些楼盘,不能贷款!
同日(9月13日),网上也传出佛山南海区住建局的一份文件,提到“为加强我区恒大地产项目风险防控”,“暂停受理恒大地产项目公司在我区的不动产抵押登记业务。”
也就是说,在佛山南海区,不能把恒大地产项目公司抵押给银行来进行贷款,也就是说,买了恒大南海的房子,是不能在银行贷款了。
具体名单大致如下:恒大曦苑(恒大悦府)、恒大御湖湾花苑(恒大御湖城)、金名都、金碧海岸花苑(恒大御景半岛)、恒大金碧湾(恒大御景湾)、长信帝景峰豪园(恒大御景)、欧浦指日美景花苑(佛山恒大城)、欧浦城市花园、恒大怡滨花苑(恒大滨江御府)。
以上内容来源于网络收集整理,如有侵权请联系客服