文章来源:筑龙造价

来源:工程资料平台

如有侵权,请联系删除





一、道路工程







二、给排水管道工程







三、桥梁工程








四、基坑开挖隧道工程







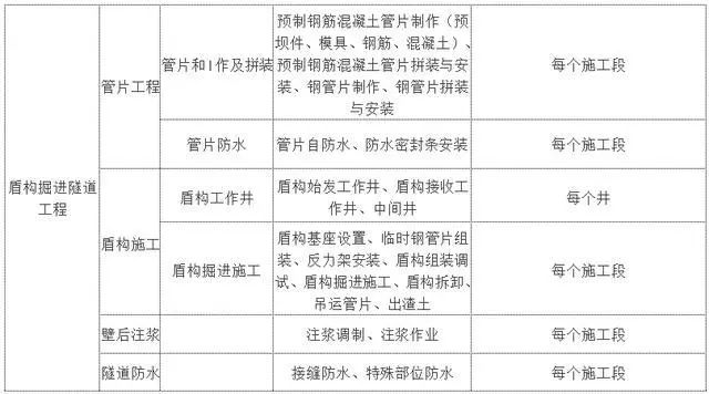
五、盾构掘进隧道工程








六、照明







七、绿化工程








八、电力管沟工程








九、交通工程





以上内容来源于网络收集整理,如有侵权请联系客服