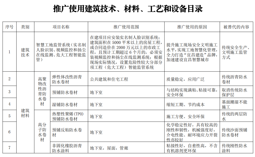
来源:宜昌市住建局等,整理:度川管理研究部,转载请注明!

目前为止,河北、重庆、嘉兴、上海都已发文,禁限使用外墙外保温系统。近日,湖北宜昌也发文了。

5月31日,宜昌市住建局发布关于征求《宜昌市建设工程推广、限制和禁止使用建筑技术、材料、工艺和设备目录(第二批)》修改意见的通知,在第二批禁限目录中显示



1、施工现场采用胶结剂或锚栓以及两种方式组合的施工工艺外墙外保温系统(保温装饰复合板除外)

限制使用范围:限制在新建的27米以上住宅以及24米以上公共建筑工程的外墙外侧作为主体保温系统设计使用。

2、保温装饰复合板外墙外保温系统:

  • 岩棉保温装饰复合板

  • 燃烧性能为B1级保温装饰复合板

限制使用范围:限制在新建的80米以上的建筑工程外墙外侧作为主体保温系统设计使用。

3、轻集料(无机、有机)砂浆外墙外保温系统

禁止使用范围:禁止用于新建的住宅、公共建筑工程的外墙外侧作为主体保温系统设计使用。

这三类建筑材料均推荐选用的内容:

优先采用外墙内保温、外墙自保温、复合保温和装配式新型外墙保温系统技术



此外,2月1日发布的第一批禁限目录重点如下:



1、扣件式钢管模板支架

限制使用范围:限制用于危险性较大的分部分项工程

2、轮扣式、碗扣式等定型钢管模板支架

限制使用范围:限制用于危险性较大的分部分项工程;自2022年1月1日起全面禁止使用

均推荐选用的内容承插型盘扣式钢管支架



对于限制和禁止目录中的项目,应严格执行。其中,已经通过施工图审查的设计文件,鼓励进行变更设计本文件自发布之日起施行

附宜昌原文:


关于征求《宜昌市建设工程推广、限制和禁止使用建筑技术、材料、工艺和设备目录(第二批)》修改意见的通知

各有关单位:

为了促进建筑业高质量发展,提高建设工程质量和安全生产管理水平,市住建局制定了《宜昌市建设工程推广、限制和禁止使用建筑技术、材料、工艺和设备目录(第二批)》(征求意见稿),现向社会公开征求意见。

意见征集截止时间:2021年6月15日。

附件:关于公布《宜昌市建设工程推广、限制和禁止使用建筑技术、材料、工艺和设备目录(第二批)》的通知.pdf

(联系人:李钒;电话:6443851;邮箱:2402931489@qq.com)

 宜昌市住房和城乡建设局

2021年5月31日

关于公布《宜昌市建设工程推广、限制和禁止使用建筑技术、材料、工艺和设备目录(第一批)》的通知

各县市区住建局、高新区建管办、各有关单位:

为提高我市建设工程质量和安全生产管理水平,促进建设业高质量发展,现公布《宜昌市建设工程推广、限制和禁止使用建筑技术、材料、工艺和设备目录(第一批)》。

对于推广目录中的项目,鼓励优先选用。工程施工中新出现的,无明确限制、禁止规定的新技术、新材料、新工艺、新设备,各地住建部门可以组织企业试点运用,并将试点结果报市住建局。

对于限制和禁止目录中的项目,应严格执行。其中,已经通过施工图审查的设计文件,鼓励进行变更设计

本文件自发布之日起施行

特此通知。

附件:推广使用建筑技术、材料、工艺和设备目录.pdf

宜昌市住房和城乡建设局

2021年2月1日



让我们回到外墙外保温系统,看看已发文的省市是如何规定的。




关于外墙外保温系统




河北

河北省住建厅印发《河北省民用建筑外墙外保温工程统一技术措施》,自2021年7月1日起实施。7月1日前,

  • 尚未取得施工许可证的项目,按本《通知》规定严格执行;

  • 已取得施工许可证的在建项目,未执行本《通知》规定的,要压实建设单位工程质量安全首要责任,加强建筑物外墙外保温工程的日常巡查、专项检查和隐患排查,对发现的安全隐患应及时处理解决,落实建筑物内人员消防安全教育和制度,确保工程安全可靠。 

以下禁限使用:

1、施工现场采用胶结剂或锚栓以及两种方式组合的薄抹灰外墙外保温系统。

2、燃烧性能为B2级材料。

3、再生料生产的绝热用挤塑聚苯乙烯泡沫塑料板。

以下推广使用:

一、技术体系

1、现浇混凝土内置保温体系

2、钢丝网架复合板喷涂砂浆外墙保温体系

3、大模内置现浇混凝土复合保温板体系

4、大模内置现浇混凝土保温板体系

二、保温产品

1、不燃保温材料

2、不燃保温材料(内嵌双侧镀锌钢丝网片)

3、石墨聚苯板(GEPS)

4、模塑聚苯板(EPS)

5、硬泡聚氨酯板(PUR)

6、石墨挤塑板(石墨XPS)

7、挤塑板(XPS)

具体范围和技术措施如下:

限制使用的外墙保温技术和产品

序号

类别

技术(产品)名称

限制使用的原因

限制使用范围

依据

1

外墙保温系统

施工现场采用胶结剂或锚栓以及两种方式组合的薄抹灰外墙外保温系统。

粘贴或者锚栓以及粘锚结合的外墙保温系统,存在着脱落、空鼓、开裂、渗漏等现象以及防火隐患和质量问题,其技术防火性能差、耐久时间短、设计使用年限只有25年,不符合高质量发展要求。

禁止在新建、改建、扩建的民用建筑工程外墙外侧作为主体保温系统设计使用(砌体结构除外)。

可在新建、改建、扩建的民用建筑砌体结构工程和既有建筑、老旧小区改造工程使用。

1.《中共中央国务院关于推动高质量发展的意见》(中发﹝2018﹞40号)

2.《中共河北省委河北省人民政府关于推动高质量发展的实施意见》(冀发﹝2019﹞6号)

3.河北省住房和城乡建设厅《河北省推广、限制和禁止使用建设工程材料设备产品目录(2018版)》(冀建科﹝2018﹞21号)

2

保温材料

燃烧性能为B2级材料。

燃烧性能等级低,防火性能差,易燃,存在安全隐患。

禁止在新建、改建、扩建的民用建筑工程外墙外侧作为主体保温系统设计使用。

——

3

再生料生产的绝热用挤塑聚苯乙烯泡沫塑料板。

燃烧性能等级低,粘结性差,脆性大、易燃,存在安全隐患。

禁止在新建、改建、扩建的民用建筑工程外墙外侧作为主体保温系统设计使用。

可在屋面和地面工程使用。

推广使用的外墙保温技术

序号

技术名称

技术特点

技术措施

执行的标准

适用范围

依据

1

现浇混凝土内置保温体系

通过不锈钢腹丝焊接网架或金属连接件将现浇混凝土结构层和防护层可靠连接,中间设置保温层,层间设置混凝土挑板,在保温层两侧结构层和防护层同时浇筑混凝土,形成保温与外墙结构一体的外墙保温系统。

1.主体结构层和防护层宜用自密实混凝土或者普通(细石)混凝土。

2.防护层厚度不小于50mm,内设低碳镀锌钢丝网,钢丝直径不小于3mm,网格不小于50*50mm。

3.连接件为直径8mm螺纹钢筋或钢制型材,连接件每平方米不应少于8个,穿过保温板部位的钢筋或者钢材采用工程塑料热熔包覆。

4.层间混凝土挑板伸至防护层厚度的4/5处,端部设置隔热措施。

5.保温板六面应喷涂水泥基聚合物砂浆包覆。

1.《内置保温现浇混凝土复合剪力墙技术标》JGJ/T451

2.《居住建筑节能设计标准(节能75%)》DB13(J)185

3.《被动式超低能耗居住建筑节能设计标准》DB13(J)/T8359

新建、扩建的民用建筑现浇混凝土剪力墙结构外墙外保温工程

河北省住房和城乡建设厅《关于建筑保温与结构一体化技术应用管理办法》(冀建科﹝2014﹞3号)

2

钢丝网架复合板喷涂砂浆外墙保温体系

由内斜插金属腹丝与复合保温板外单侧或双侧钢丝网片焊接形成钢丝网架复合保温板,通过金属连接件将钢丝网架(片)复合保温板与现浇混凝土结构层或者将钢丝网架(片)复合保温板与钢结构、框架结构主体可靠连接,形成钢丝网架(片)复合保温板体系;外侧钢丝网喷涂砂浆作为防护层、内侧结构层浇筑混凝土形成保温与外墙结构一体的外墙保温系统。

1.连接件应为直径8mm螺纹钢筋或其他型材,连接件每平方米不应少于8个,穿过保温板部位的钢筋或者钢材应采用工程塑料热熔包覆。

    2.穿透保温层的斜插腹丝,应采用不锈钢丝。

3.喷涂砂浆防护层等级不应低于M20级,总厚度不应低于30mm。

4.隔层设置混凝土挑板,与钢丝网架(片)复合保温板和结构层可靠连接,端部设置隔热措施。

5.保温芯材应喷涂水泥基聚合物砂浆六面包覆。

1.《内置保温现浇混凝土复合剪力墙技术标准》JGJ/T451

2.《居住建筑节能设计标准(节能75%)》DB13(J)185

3.《被动式超低能耗公共建筑节能设计标准》DB13(J)/T 8360

新建、扩建的公共建筑混凝土框架结构和钢结构外墙外保温工程

河北省住房和城乡建设厅《关于建筑保温与结构一体化技术应用管理办法》(冀建科﹝2014﹞3号)

3

大模内置现浇混凝土复合保温板体 系

现浇混凝土结构层、复合保温板由金属连接件连成一体、可靠连接,层间设置混凝土挑板,形成保温与外墙一体的复合保温体系。

1.复合保温板防护构造层燃烧性能不低于A2级,厚度不小于50mm;保温板芯材不低于B1级。

2.复合保温板出厂前应六面包覆,满足以下要求:①保温板内侧应设置不小于3mm厚抗裂砂浆,压入单层耐碱玻纤网格布;②防护构造层外侧应设置不小于5mm厚抗裂砂浆,压入单层耐碱玻纤网格布;③板四个侧面或者多个侧面应喷涂水泥基聚合物砂浆;④防护构造层与保温板之间砂浆粘结剂的拉伸粘结强度应符合有关标准要求。

3.层间设置现浇钢筋混凝土挑板至防护构造层4/5处,端部设置隔热措施。

4.连接件为直径8mm螺纹钢筋或钢制型材,外端设置直径不小于60mm的锚固盘;穿过保温板部位的钢筋以及锚固盘,用工程塑料热熔包覆;连接件内端锚入主体结构不小于100mm。

5.现浇混凝土施工时应设置常规模板。

6.复合保温板产品出厂前,应按照绿色施工要求,结合施工图和现场实际尺寸进行排版设计和加工。

7.满足建筑防火规范和安全耐久技术标准要求。

《外墙外保温工程技术标准》JGJ144

新建、扩建的民用建筑现浇混凝土剪力墙结构外墙外保温工程

河北省住房和城乡建设厅《关于建筑保温与结构一体化技术应用管理办法》(冀建科﹝2014﹞3号)

4

大模内置现浇混凝土保温板体 系

现浇混凝土结构层、保温板由金属连接件连成一体,层间设置混凝土挑板,形成现浇混凝土外墙保温板体系。

1.保温板不低于B1级,板与混凝土接触面开有凹槽;

2.保温板表面应包覆,板内表面设置不小于3mm厚抗裂砂浆,压入单层耐碱玻纤网格布;板外表面设置不小于10mm厚抗裂砂浆,压入双层耐碱玻纤网格布或单层镀锌钢丝网片;

3.层间设置现浇钢筋混凝土挑板,端部设置隔热措施。

4.连接件为直径8mm螺纹钢筋,外端设置直径60mm锚固盘;穿过保温板部位钢筋以及锚固盘,用工程塑料热熔包覆;连接件内端锚入主体结构不小于100mm。

5.现浇混凝土施工时应设置常规模板。

6.包覆后的保温板出厂前应按照绿色施工要求,结合施工图和现场实际尺寸进行排版设计和加工。

7.满足建筑防火规范和安全耐久技术标准要求。

《外墙外保温工程技术标准》JGJ144

新建、扩建的民用建筑现浇混凝土剪力墙结构外墙外保温工程

河北省住房和城乡建设厅《关于建筑保温与结构一体化技术应用管理办法》(冀建科﹝2014﹞3号)

推广使用的保温产品

序号

产品名称

产品特点

产品技术要求

执行的标准

适用范围

1

不燃保温材料

保温性能好,容重轻,尺寸稳定性优良,不燃。

(1)导热系数≤0.045W/(m·k)

GB/T10294

各类新建民用建筑外墙外保温工程和老旧小区改造工程

(2)密度≤130kg/m3

GB/T5486

(3)燃烧性能均不低于A2級

GB8624

(4)垂直于板面方向的抗拉强度≥0.1MPa

JG/T536

(5)抗压强度≥0.12MPa

GB/T5486

(6)吸水率≤6%

GB/T8810

2

不燃保温材料(内嵌双侧镀锌钢丝网片)

保温性能好,尺寸稳定性优良,不燃。

(1)导热系数≤0.055W/(m·k)

GB/T10294

各类新建民用建筑外墙外保温工程和老旧小区改造工程

(2)密度为160kg/m3-220kg/m3

GB/T5486

(3)燃烧性能均不低于A2級

GB8624

(4)垂直于板面方向的抗拉强度≥0.20MPa

GB/T29906

(5)抗压强度≥0.3MPa

GB/T5486

(6)吸水率≤6%

GB/T8810

(7)压缩弹性模量≥20000MPa

GB/T8813

(8)抗弯荷载≥3000N

GB/T19631

(9)弯曲变形≥6mm

GB/T10801.1

3

石墨聚苯板

(GEPS)

保温性能好,尺寸稳定性优良,难燃。

(1)剪切强度≥100kPa;

(2)尺寸稳定性[(70±2)℃,48h]≤0.3%;

(3)导热系数≤0.033W/(m·k);

(4)燃烧性能均不低于B1級;

(5)自然条件下至少陈化42d或在(60±5)℃环境中至少陈化5d。

《建筑绝热用石墨改性模塑聚乙烯泡沫塑料板》JC/T2441

各类新建民用建筑外墙外保温工程

4

模塑聚苯板

(EPS)

保温性能较好,尺寸稳定性好,难燃。

(1)039级导热系数≤0.039W/(m·k);

(2)033级导热系数≤0.033W/(m·k);

(3)燃烧性能均不低于B1級;

(4)自然条件下至少陈化42d或在(60±5)℃环境中至少陈化5d。

《模塑聚苯板薄抹灰外墙外保温系统材料》GB/T29906

各类新建民用建筑外墙外保温工程

5

硬泡聚氨酯板(PUR)

保温性能好,尺寸稳定性一般,难燃。

(1)自然条件下至少陈化28d;

(2)燃烧性能不低于B1级;

(3)导热系数≤0.024W/(m·k)。

1.《硬泡聚氨酯板薄抹灰外墙外保温系统材料》JG/T420

2.《建筑绝热用硬质聚氨酯泡沫塑料》GB/T21558

各类新建民用建筑外墙外保温工程

6

石墨挤塑板(石墨XPS)

保温性能好,尺寸稳定一般,难燃。

板材产品出厂前应满足下列要求:

(1)不掺加非本厂挤塑板产品的回收料;

(2)双面去皮或双面开槽;

(3)自然条件下至少陈化28d;

(4)燃烧性能不低于B1级;

(5)导热系数≤0.024W/(m·k)。

1.《绝热用挤塑聚苯乙烯泡沫塑料(XPS)》

GB/T10801.2

2.挤塑聚苯板(XPS)薄抹灰外墙外保温系统材料 GB/T30595

各类新建民用建筑外墙外保温工程

7

挤塑板(XPS)

保温性能好,尺寸稳定一般,难燃。

板材出厂前应满足下列要求:

(1)应为不掺加非本厂挤塑板产品回收料;

(2)双面去皮或双面开槽;

(2)自然条件下至少陈化28d;

(3)燃烧性能不低于B1级;

(4)034级导热系数≤0.034W/(m·k);

(5)030级导热系数≤0.030W/(m·k)。

1.《绝热用挤塑聚苯乙烯泡沫塑料(XPS)》

GB/T10801.2

2.挤塑聚苯板(XPS)薄抹灰外墙外保温系统材料 GB/T30595

各类新建民用建筑外墙外保温工程

    上述保温材料的检测报告应满足下列要求:1.提供的保温芯材检测报告必须为抽样检测。2.保温芯材检测必须满足陈化期要求;3.检测报告的各项指标应为同一批次的材料、在同一份检测报告中体现。

重庆

2021年3月26日,重庆市住房和城乡建设委员会下发《关于禁限民用建筑外墙外保温工程有关技术要求》的通知。通知要求:

  • 2022年1月1日起,通过施工图审或因设计表更等原因需重新开展方案设计或初步设计的主城都市区范围内新建、改建、扩建的民用建筑工程项目,禁止采用薄抹灰外墙外保温系统和仅通过粘结锚固方式固定的外墙保温装饰一体化系统。

  • 2022年7月1日起,通过施工图审或因设计表更等原因需重新开展方案设计或初步设计的全市范围内新建、改建、扩建的民用建筑工程项目,禁止采用薄抹灰外墙外保温系统和仅通过粘结锚固方式固定的外墙保温装饰一体化系统。

  • 进一步提升非承重墙体砌块自保温、结构与保温一体化、预制保温外墙板等墙体自保温技术应用规模。

嘉兴

2020年12月,嘉兴市出台《关于进一步规范我市民用建筑节能保温材料(产品)使用的通知》从产品材料、施工工艺、使用场所等三方面明确限制了外墙外保温系统的使用条件。

该规定限制使用无机轻集料砂浆和保温装饰一体化板等外墙外保温系统禁止使用胶结剂或锚栓以及两种方式组合的外墙外保温系统施工工艺,禁止岩棉保温装饰板外墙外保温系统在新建、改建、扩建的建筑工程外墙外侧作为主体保温系统设计使用,禁止在中小学、托儿所、幼儿园、青少年宫和养老院二层及以上部位使用保温装饰一体化板慎用挤塑聚苯板作为楼板保温构造材料。

上海

2020年10月13日,上海市住房和城乡建设管理委员会公布了《上海市禁止或者限制生产和使用的用于建设工程的材料目录(第五批)》。要求2020年11月1日前未通过施工图设计文件审查备案的项目以及2020年12月31日前尚未开始墙体节能工程施工的项目严格执行

关于保温装饰复合板外墙外保温系统设计使用,《目录》的规定如下:

上海市禁止或者限制生产和使用的用于建设工程的材料目录(第五批)
序号类别材料名称禁止和限制的范围和内容
1外墙保温系统施工现场采用胶结剂或锚栓以及两种方式组合的施工工艺外墙外保温系统(保温装饰复合板除外)禁止在新建、改建、扩建的建筑工程外墙外侧作为主体保温系统设计使用
2岩棉保温装饰复合板外墙外保温系统禁止在新建、改建、扩建的建筑工程外墙外侧作为主体保温系统设计使用
3保温板燃烧性能为B1级的保温装饰复合板外墙外保温系统禁止在新建、改建、扩建的27米以上住宅以及24米以上公共建筑工程的外墙外侧作为主体保温系统设计使用,且保温装饰复合板单块面积应不超过1平方米,单位面积质量应不大于20kg/m2
4保温板燃烧性能为A级的保温装饰复合板外墙外保温系统禁止在新建、改建、扩建的80米以上的建筑工程外墙外侧作为主体保温系统设计使用,且保温装饰复合板单块面积应不超过1平方米,单位面积质量应不大于20kg/m2
5建筑幕墙施工现场打注硅酮结构密封胶的玻璃幕墙施工工艺禁止在玻璃幕墙施工现场打注硅酮结构密封胶(全玻璃幕墙或局部破损补片除外)
6全隐框玻璃幕墙禁止在新建、改建、扩建的人员密集、流动性大的商业中心,交通枢纽,公共文化体育设施等场所,临近道路、广场及下部为出入口、人员通道的建筑工程中设计使用
7采用钢销、T形连接件和角形倾斜连接件连接和支撑的石材面板禁止在新建、改建、扩建的建筑工程中设计使用(局部破损维修除外)
8石材幕墙的花岗石磨光面板最小厚度小于25mm,粗面板材厚度小于28mm禁止在新建、改建、扩建的建筑工程中设计使用
9不锈钢整体铸造挂件厚度小于3mm,铝合金挂件厚度小于4mm的石材挂件禁止在新建、改建、扩建的建筑工程中设计使用
10建设用砂氯离子含量大于0.02%的建设用砂禁止在预拌混凝土和预拌砂浆中使用           
11氯离子含量大于0.01%的建设用砂禁止在预应力混凝土、钢纤维混凝土、装配整体式混凝土结构、设计使用年限100年或以上的混凝土结构、其它有特殊要求的钢筋混凝土结构中设计使用           
12外窗及五金配件非Low-E镀膜单腔普通中空玻璃禁止在新建、改建、扩建的民用建筑外窗部位设计使用
13将滑撑直接用自攻螺钉进行安装的建筑外开塑料窗(包括外平开塑料窗和外开上悬塑料窗)禁止在新建、改建、扩建的民用建筑中设计使用
14传热系数K值大于2.2( W/m2.K)的建筑外窗禁止在新建、改建、扩建的民用建筑中设计使用
15气密性能分级低于6级的建筑外窗禁止在新建、改建、扩建的民用建筑中设计使用
16外窗用铝合金主型材截面主要受力部位基材公称壁厚小于1.8mm禁止在新建、改建、扩建的民用建筑中设计使用
17外平开窗禁止在新建、改建、扩建的七层及以上民用建筑中设计使外开平窗用。二层至六层民用建筑中限制使用外平开窗。当确需采用时, 外窗应设计有儿童和窗扇防坠落装置及安全限位装置。
18现场加工拼装建筑外窗(大型组装窗和带有转角的凸窗除外)禁止在新建、改建、扩建的民用建筑中使用
19防水材料聚乙烯丙纶防水卷材禁止在新建、改建、扩建的建筑工程中使用
20明火热熔法施工的改性沥青类防水卷材禁止在地下密闭空间、通风不畅空间和附近有易燃材料的建筑工程中设计使用
21涂料溶剂型涂料禁止在新建、改建、扩建的民用建筑工程中使用
22管道砂模铸造铸铁管禁止在新建、改建、扩建的民用建筑工程中设计使用
《上海市禁止或者限制生产和使用的用于建设工程的材料目录》(第一批)第一条与此条冲突的,以此条文准



关于承插型盘扣式支架




宁波

3月15日,宁波市住建局发布《关于进一步加强<危险性较大的分部分项工程安全管理规定>明确相关工作要求的通知》。本通知自2021年4月15日起执行。

1、自2021年4月1日起:

  • 基坑支护禁止使用锚杆(索)。

  • 市中心城区范围基坑开挖2倍深度范围内有既有车辆通行道路的深基坑工程基坑支护禁止采用拉森钢板桩、PC桩

2、自2021年5月1日起:

  • 新开工工程搭设高度6m及以上,或搭设跨度18m及以上,或施工总荷载(设计值)15kN/m2及以上,或集中线荷载(设计值)20kN/m及以上的混凝土模板支撑工程应当选用承插盘扣式等新型工具式支模架。

  • 新开工申报浙江省建筑施工安全生产标准化管理优良工地的脚手架及模板支撑系统应当选用承插盘扣式等新型工具式脚手架及支模架

广州

广州市住建局《关于征求推广使用承插型盘扣式钢管支架的通知(试行)意见的函 》(穗建质〔2021〕129号)提出:

东莞

2021年2月22日,广东东莞下发《关于进一步加强模板支架主要构配件监管的通知》,要求:

  • 3月1日起,模板支架禁止使用门式钢管脚手架。

  • 3月1日起,模板支架使用轮扣式钢管脚手架,施工企业在每批次进场时均须由监理企业按要求进行见证送检,送检合格后方可使用。

  • 未按要求送检或送检不合格的,责令相关责任企业限期整改或停工整改。

徐州

徐州市《关于推行承插型盘扣式钢管支架的通知》( 徐住建发〔2021〕27号于2021年6月1日起正式施行

苏州

2020年,苏州市住建局发布《关于加强建筑施工现场模板支架和脚手架工程安全管理的通知》。

一、2020年9月1日起政府投资的新开工房屋建筑及市政基础设施工程必须使用承插型盘扣式钢管支架

二、2021年1月1日起所有新开工的房屋建筑及市政基础设施工程应使用承插型盘扣式钢管支架

注意:所有类型的支架材料质量必须符合相应规范标准要求,否则一经发现,一律取消该项目申报各类评优评先资格,并停工整改

南通

2020年8月4日,南通市住建局发布《关于在建筑施工现场推广应用承插型盘扣式钢管支架的通知》,本通知自印发之日起施行。

一、国有资金投资的新开工房屋建筑及轨道交通工程中属于超危大工程的模板支撑工程应使用承插型盘扣式钢管支架

二、2020年下半年起申报“建筑施工标准化星级工地”的房屋建筑及轨道交通工程使用承插型盘扣式钢管支架的,在“建筑施工标准化星级工地”考评中予以加分

  1. 模板支撑工程使用承插型盘扣式钢管支架的项目,在总体符合率基础上加1%,但原加分项数不变;

  2. 外脚手架工程使用承插型盘扣式钢管支架的项目,在总体符合率基础上加2%,但原加分项数不变;

  3. 模板支撑工程和外脚手架工程均使用承插型盘扣式钢管支架的项目,在总体符合率基础上加3.5%,但原加分项数不变。

温州

2020年,温州市住建局发布通知,全面实施《危险性较大的分部分项工程安全管理规定》。危大工程应符合以下规定:

模板支撑架工程
1、即日起,属于超危大工程和参超危大工程的模板支撑架工程,不得采用扣件式钢管支撑体系,必须选用碗扣式、承插盘扣式等定型化工具式支撑体系。
2、2021年1月1日起推广到所有的模板支撑架工程。
基坑工程
1、除采用放坡体系外,基坑支护工程的所有结构(包括置入孔道的钢管、钢绞线或者其他细长材料等)不得超越用地红线
2、对于采用卸土方式减小基坑开挖深度的基坑工程,在确定其危大工程分类时,基坑开挖深度应以场地初始标高为准
爬架(防护平台)工程
1、温州市所有建筑施工附着式升降作业安全防护平台(以下简称爬架)均按超危大工程进行监管
2、爬架原则上仅限使用于建筑高度超过100m的超高层项目,可试点建筑高度100m以下的项目使用爬架。
3、爬架在安装和拆除前,要编制专项施工方案,经专业承包单位技术负责人审批并加盖单位公章,报施工总承包单位技术负责人及项目总监理工程师审核。

4、在使用前应将爬架的生产厂家、爬架的专业承包单位、爬架的基本情况、安拆单位、检测单位、爬架的使用工地等相关信息录入市“智慧工地”平台。

上海

根据上海市住房和城乡建设管理委员会关于印发《房屋建筑工程文明施工提升标准》的通知:为了满足“施工防护设施工具化、定型化、标准化”的要求,自2019年10月1日起,上海市内工程项目应采用承插型盘扣式钢管脚手架

实施范围为:

  • 外环线以内,10000平方米及以上的房屋建筑施工项目;

  • 申报创建市级文明工地的房屋建筑施工项目;

  • 施工作业点距离住宅、医院、学校等敏感建筑物15米及以内的房屋建筑施工项目。

重庆

在重庆市最新发布的《重庆市建设领域禁止、限制使用落后技术通告(2019年版)》,也对扣件式钢管脚手架的使用作了限制。

具体来讲,根据《通告规定》,扣件式钢管悬挑脚手架严禁用于全市建设工程理由是整体性差,存在安全隐患,建议采用符合标准要求的其他脚手架,如全钢爬架等。此外,通告还对扣件重量作了具体要求:

1.自重<13.2N/个的直角型全铸铁扣件;

2.自重<14.6N/个的旋转型全铸铁扣件;

3.自重<18.4N/个对接型全铸铁扣件

对不符合这些要求的扣件,将禁止用于全市建设工程。

通告规定,对违反《技术通告》的工程建设项目,设计审查不予通过,并不得颁发施工许可证。

以上内容来源于网络收集整理,如有侵权请联系客服