山东省王先生通过国务院“互联网+督查”平台反映,山东省部分地市在工程类招标中还要求提供已停止统一考核发放的现场专业人员(“八大员”)证书,导致企业无法承接工程项目。
国办督查室收到王先生留言后,经初步核实,及时转山东省政府核查办理。
山东省政府接到国办督查室转送的问题线索后,立即组织核查。经查,群众反映情况属实。由于现场专业人员的考核和发证未列入人力资源和社会保障部公布的《国家职业资格目录》,住房和城乡建设部于2018年12月13日印发《关于停止住房城乡建设领域现场专业人员统一考核发证工作的通知》,明确自通知印发之日起,停止各省级住房城乡建设主管部门对住房城乡建设领域现场专业人员统一考核和发证。鉴于此,在办理施工许可、备案登记等环节,不再要求将城乡建设领域现场专业人员持证情况作为前置条件或监督、检查、评价内容;在招投标活动中,也不再要求将住房城乡建设领域现场专业人员持证情况列入招标投标文件。经山东省政府全面核查,在办理房屋建筑和市政工程施工许可环节,未发现该省相关监管部门将“八大员”证书作为必备条件的问题;在招投标环节,青岛、枣庄、东营、烟台、潍坊、济宁、泰安、威海、德州、聊城、滨州等市编制招标文件时,要求项目管理班子设置施工员、质量员、材料员、资料员等关键岗位并提供相关证书,评标时对具备“八大员”证书的予以加分。
针对督查发现的问题,山东省政府高度重视,立行立改,该省住房和城乡建设厅已印发《关于进一步规范房屋建筑和市政工程领域从业人员职业资格应用有关要求的通知》,进一步强调在房屋建筑和市政工程领域,办理施工许可、备案登记、招投标等环节,不得将“八大员”证书作为必备条件,切实为市场主体营造公平竞争的发展环境。

山东省住房和城乡建设厅关于进一步规范房屋建筑和市政工程领域从业人员职业资格应用有关要求的通知
鲁建建管函〔2020〕3号
各市住房城乡建设局、城管局、行政审批服务局,济南、青岛、淄博、枣庄、东营、济宁、威海、菏泽市水务(水利)局,济南、青岛市园林和林业(绿化)局,济南市城乡交通运输局;省财政直管县、经济发达县有关部门:
为深入贯彻落实“放管服”改革要求,进一步优化营商环境,规范建筑市场秩序,保证市场主体公平、公正、有序竞争,现就房屋建筑和市政工程领域从业人员相关职业资格应用事宜通知如下:
一、各级主管部门在招标投标监管、施工许可(质量安全报监)办理、备案登记等环节,以及在开展质量安全监督、市场检查和信用管理等活动中,一律不得将《国家职业资格目录》准入类职业资格事项以外的人员职业资格作为前置条件或监督、检查、评价等内容。
二、依法必须招标的房屋建筑和市政工程,招标人一律不得将《国家职业资格目录》准入类职业资格事项以外的人员职业资格作为投标要求、评标依据或中标条件。
三、各级主管部门要加强事中事后监管,督促建筑市场各方主体合理配置项目管理班子和现场专业人员,保证各岗位人员具备相应管理、技术等能力,确保工作成果质量、工程质量和施工安全。
山东省住房和城乡建设厅
2020年9月16日
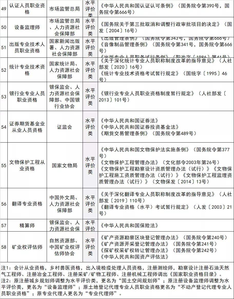
日前,人力资源和社会保障部公示新版《国家职业资格目录(专业技术人员职业资格)》。
调整后,拟列入专业技术人员职业资格58项,其中,准入类31项,水平评价类27项。详情如下:





